宝宝几个月开始说话_正常语言发育时间表

新网编辑 20 0

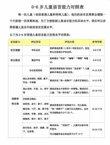
“宝宝几个月开始说话?”这是新手爸妈最常搜索的问题之一。临床统计显示,大多数宝宝在10~14个月之间说出第一个有意义的词,但个体差异极大,有的8个月就能蹦字,有的18个月才开口,只要落在正常区间,家长无需过度焦虑。

宝宝几个月开始说话_正常语言发育时间表
(图片来源网络,侵删)

0~6个月:语言前的“暗号”阶段

问:宝宝还不会说话,是不是就没有语言?
答:并非如此。0~6个月的婴儿通过哭声、笑声、咿呀声与外界沟通,这些声音被称为“前语言行为”。

  • 0~2个月:哭声是唯一的“语言”,不同音高代表不同需求。
  • 2~4个月:出现“咕咕”声,声带开始练习振动。
  • 4~6个月:咿呀学语(babbling),如“ba-ba”“da-da”,但无指向性。

6~12个月:从“咿呀”到“爸爸”

问:为什么有的宝宝9个月就会叫“妈妈”,有的却迟迟不开口?
答:这与听觉输入量、互动频率、口腔肌肉发育有关。

  1. 6~8个月:重复音节增多,出现“mamama”但未必指代妈妈。
  2. 8~10个月:理解第一个指令,如“拍拍手”。
  3. 10~12个月:说出第一个有意义的词,如“爸爸”“抱抱”。

12~18个月:词汇爆发期

问:宝宝只会说5个词,是不是落后?
答:只要理解力正常,12个月会说1~3个词、18个月会说10~20个词均属正常范围。

月龄平均词汇量语言理解
12个月1~3个听懂常见物品名称
15个月5~10个执行两步指令
18个月10~20个识别身体部位

18~24个月:从单词到短句

问:宝宝突然把“水”说成“水水”,要不要纠正?
答:这是叠词过渡现象,家长只需示范正确发音即可,无需刻意纠正。

  • 18~20个月:词汇量50个左右,出现“动词+名词”组合,如“拿球”。
  • 20~24个月:开始使用“我”“你”等人称代词,句子长度2~4个字。

影响语言发育的四大关键因素

问:同样18个月,为什么邻居孩子会说句子,我家宝宝只会单词?

宝宝几个月开始说话_正常语言发育时间表
(图片来源网络,侵删)
  1. 语言环境:每天亲子共读20分钟,词汇量可提升30%。
  2. 口腔运动:咀嚼硬食能锻炼舌肌,促进发音清晰。
  3. 听力筛查:反复中耳炎会导致“听得见但听不清”,需早排查。
  4. 多语家庭:双语暴露不会导致混淆,反而提升执行功能。

警惕三大语言发育红旗信号

问:哪些情况需要立即就医?

  • 12个月:对名字无反应,不模仿声音。
  • 18个月:不会指物表达需求,词汇量少于5个。
  • 24个月:无法组合2个词,或语言倒退。

在家就能做的5个语言刺激小游戏

问:没时间上早教班,怎么在家促进语言?

  1. 吹纸片:训练口唇肌肉,为清晰发音打基础。
  2. 声音配对:录下猫叫、狗叫,让宝宝指认图片。
  3. 情景描述:洗澡时不停说“洗洗手”“冲冲水”。
  4. 延迟满足:故意不给玩具,引导宝宝说出“要”。
  5. 儿歌接龙:唱到“小兔子__”,停顿等宝宝补“乖乖”。

常见误区答疑

问:老人说“贵人语迟”,真的越晚越聪明?
答:研究显示,24个月词汇量低于50个的孩子,小学三年级出现阅读困难的概率是同龄人的4倍,切勿用“语迟”自我安慰。

问:电子产品能替代真人互动吗?
答:美国儿科学会明确指出,18个月以下禁止屏幕时间,真人互动才能激活布罗卡区。


每个宝宝都有自己的语言节奏,家长只需提供丰富的语言环境、及时排查异常信号,剩下的交给时间。当宝宝第一次清晰地叫出“妈妈”时,所有的等待都会变成值得的惊喜。

宝宝几个月开始说话_正常语言发育时间表
(图片来源网络,侵删)

  • 评论列表

留言评论