14天以内的新生儿不能乘机;出生满14天至2周岁可买“婴儿票”,票价为成人全价票的10%,不占座,免机建与燃油附加费。

婴儿票、儿童票、成人票到底怎么分?
很多爸妈第一次带娃出行,看到航司页面就头大:婴儿票、儿童票、成人票傻傻分不清。下面用一句话帮你理清:
- 婴儿票:14天–2周岁,票价≈成人全价票×10%,无座位。
- 儿童票:2周岁–12周岁,票价≈成人全价票×50%,有座位。
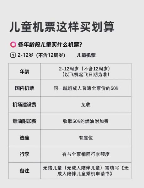
- 成人票:12周岁以上,按正常舱位折扣出票。
注意:这里的“全价票”指经济舱公布运价,不是你在OTA看到的折扣价。
航司对“14天”的硬性红线从何而来?
为什么不是7天、21天,偏偏是14天?
民航医学中心给出的解释是:新生儿肺部残留的胎液在出生后两周内逐步吸收,14天后呼吸功能才基本适应高空低氧环境。为了降低新生儿缺氧风险,各国民航普遍把14天设为最低乘机年龄。
免费托运额度:婴儿也有“行李福利”
婴儿票虽便宜,但航司给的免费行李并不缩水:

- 托运行李:国内航线通常10kg,国际航线1件23kg(美加线)或10kg(亚非线)。
- 折叠婴儿车:可免费托运或推到登机口再托运。
- 安全座椅:如需占座,须购买儿童票并提前向航司报备型号。
小技巧:如果爸妈买的是商务舱,婴儿也能享受同舱位行李额,别浪费。
如何给婴儿订票?证件、流程一次讲透
证件准备
- 国内航班:出生医学证明或户口簿原件。
- 国际航班:护照+目的地签证;港澳航线需港澳通行证。
订票流程
- 成人票先出票,记录PNR。
- 致电航司客服或直属网点,报上成人PNR,添加婴儿信息。
- 支付婴儿票款(成人全价×10%)。
- 出票成功后,婴儿姓名会出现在同一张电子客票中。
注意:OTA平台大多不支持“成人+婴儿”混合下单,建议直接找航司官方渠道,避免信息不同步。
登机当天:值机、安检、登机口全流程攻略
值机柜台
婴儿票无法自助值机,必须去人工柜台核验出生证明原件。柜台会发放婴儿登机牌,并给成人座位安排前排带婴儿摇篮的预留位(如有)。
安检通道
国内机场可走“特殊旅客通道”,免排长队。婴儿水壶里的液体可携带,但须现场喝一口。
登机口
优先登机:带婴儿的旅客通常享受Group 1或优先登机,提前上机安装婴儿摇篮。

机上设施:摇篮、热奶、换尿布在哪解决?
- 婴儿摇篮:仅限部分宽体机,需提前48小时申请,承重通常11kg以内。
- 机上热奶:空乘可提供温奶器或热水,但不提供奶粉。
- 换尿布台:洗手间内设有折叠板,窄体机空间较小,建议提前演练。
温馨提示:起飞降落时抱紧婴儿并让其含奶嘴或喝奶,缓解耳压不适。
常见坑点:这些“隐藏规则”90%爸妈不知道
- 婴儿票不可单独退改:若成人票退改,婴儿票必须同步操作,手续费按成人票规则收取。
- 每排最多1名婴儿:安全规定同一排座位(含隔板位)只能有1名不占座婴儿,双胞胎家庭需分开坐。
- 里程票婴儿也收费:用里程兑换的成人票,婴儿仍需支付全价票的10%现金。
- 国际航班税费不减免:虽然票价仅10%,但离境税、安检费等仍需照付。
国际航线差异:欧美、日韩、东南亚航司对比
| 航司 | 婴儿票折扣 | 摇篮申请 | 免费行李 |
|---|---|---|---|
| 国航 | 全价10% | 起飞前48h | 10kg+1折叠车 |
| 新加坡航空 | 全价10% | 起飞前7天 | 10kg+1折叠车+1安全座椅 |
| 美联航 | 全价10% | 起飞前48h | 1件23kg |
| 全日空 | 全价10% | 起飞前48h | 1件10kg+折叠车 |
可见,新航对婴儿最友好,不仅摇篮申请窗口长,还额外赠送安全座椅托运。
爸妈最关心的5个高频问答
Q1:婴儿没上户口能坐飞机吗?
可以,凭出生医学证明原件即可。
Q2:婴儿票能累积里程吗?
不能,婴儿票不累积定级里程与航段。
Q3:婴儿可以坐安全座椅占座吗?
可以,但需购买儿童票,且座椅须通过FAA或ECE认证。
Q4:早产儿如何计算14天?
以预产期而非实际出生日为准,需医生开具适宜乘机证明。
Q5:婴儿票能选座吗?
不占座婴儿无独立座位,但成人可免费选前排带摇篮的座位。
省钱锦囊:如何用足政策把成本压到最低
- 错峰买成人全价票:婴儿票基于成人全价,若成人票折扣高于5折,可考虑买经济舱全价票,反而更省。
- 关注航司亲子月:春秋、吉祥等廉航每年推出婴儿免燃油活动,能再省100–200元。
- 利用联名卡:部分银行白金卡赠送婴儿票代金券,可抵现金。
评论列表